Tết tới nơi rồi, tôi cũng sắp chuẩn bị về quê nên phải tính đường làm sao để vẫn sài mấy cái PC ở văn phòng khi cần. Đem cái case về thì không thể, còn laptop thì cấu hình lại yếu quá. Vậy là tôi quyết định biến luôn văn phòng thành một cụm Cloud PC.

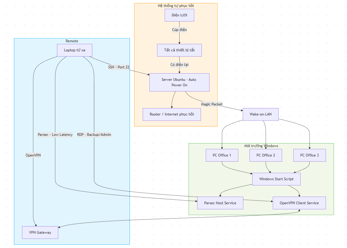
Để hệ thống này chạy mà không tốn tiền điện, tôi tận dụng một con server Linux 24/24 ở công ty. Khi nào cần dùng đến PC Windows ở văn phòng, tôi chỉ cần SSH vào con Linux đó rồi bắn một gói tin qua lệnh wakeonlan. Chỉ cần có địa chỉ MAC của mấy con máy kia là có thể mở được. Cần máy nào thì bật máy đó, làm xong thì tắt, cực kỳ chủ động và tiết kiệm điện cho công ty.
Để cái này chạy được thì trước đó tôi phải mò vào BIOS của máy Windows, tìm mục Power Management rồi bật cái Wake on LAN (hoặc Power On By PCI-E) lên. Sau đó vào Windows, tìm Device Manager, chọn cái card mạng đang dùng, ở tab Power Management nhớ tick vào mục "Allow this device to wake the computer" và "Only allow a magic packet to wake the computer". Làm đủ hai bước này thì Linux mới start Windows được. Mà theo tôi thấy thì cũng tuỳ máy, có máy không cần chỉnh card mạng vẫn start được.
Về remote, chân ái của tôi vẫn là Parsec. Phải công nhận là nó rất mượt, cảm giác như đang ngồi làm trực tiếp, độ trễ gần như không cảm thấy được. Với mấy việc hằng ngày tôi làm như code, sửa tài liệu,... thì Parsec quá xịn. Mặc dù vậy phải tính đến chuyện mạng lỗi hoặc Parsec nó hẹo. Tôi thủ sẵn đường dự phòng là VPN. Tôi setup một cái VPN riêng để vào mạng nội bộ, sau đó dùng Windows Remote Desktop (RDP). RDP tuy không ngon bằng Parsec nhưng để thao tác file hay fix lỗi lặt vặt khi Parsec lỗi thì cũng ổn.
Nhưng cái chua nhất khi làm hệ thống này là chuyện cúp điện. Ở Việt Nam mà, chuyện văn phòng cúp điện đột ngột là bình thường. Nếu cúp xong mà có điện lại nhưng mấy PC không lên thì coi như kế hoạch Cloud PC phá sản. Tôi đã phải dành nguyên một buổi ở văn phòng để diễn tập kịch bản này trước khi chính thức về quê. Giải pháp là phải mò vào BIOS của máy Server, đây là cửa ngõ để wakeup mấy máy còn lại, chỉnh mục "Restore on AC Power Loss" sang Always On. Tức là cứ hễ có điện lại là máy tự động bật lên, không cần ai phải nhấn nút nguồn cả. Tiếp theo là setup cho mấy cái service quan trọng như VPN, Parsec hay mấy script quản lý tự động chạy ngay khi vừa boot xong.
Hiện tại thấy cũng ổn rồi, nhưng chắc phải đưa vào vận hành thực tế mới biết. Nếu có những case phát sinh nào mà tôi chưa xử lý hết tôi sẽ viết thêm bài bổ sung. Cảm ơn bạn đã đọc bài.
Bình luận ()